Gobal Change
"Global change - Special functions" option allows to perform a number of predefined specific operations which may affect all fault trees, all gates or basic events.
"Global change - Special functions" dialog is divided to a number of blocks, each one performs some specific operation:
Copy event/gate name to description

This option goes through the list of all basic events and all fault tree gates and copies information form the Name field to the Description field. Contents of description field are overwritten by the contents of the Name field. If you choose the "Only if description is empty" checkbox, the existing descriptions will not be overwritten.
Change description using Code and Name (events, gates)

This option allows you to re-write all descriptions of all events and gates by using some user-defined pattern. Pattern may contain 3 placeholders - <Description>, <Name> and <Code>. For example, if you specify the patter like "Code: <Code>; Name: <Name>", then RAM Commander will apply this pattern to each gate and event and replace the placeholders with actual values of code and name. For example, if you have an event where Code field value "U12DBL" and Name field value is "U12 Data Bit Loss", and you run a global change using template "Code: <Code>; Name: <Name>" then its description will be replaced with "Code: U12DBL; Name: U12 Data Bit Loss". Set up the template and press the Change button.
Change basic event codes

This option gives you possibility to recodify all the basic events in your database, using template. The template may contain any symbols and also an <ID> placeholder which will be replaced by event's unique number by order in event's list. For example, with the default template shown above, all the events in your database will get codes like BE1, BE2 etc. Set up the template and press the Change button.
Change gate codes

Similar to previous option, but lets you change the codes of all gates in all your fault trees. You also need to specify the template, which in this case may contain multiple different placeholders to compose the code:
<RootCode> is replaced with the code of a root gate of your tree.
<SequentialID> is replaced by number by order of your gate in tree, like 1,2,3,4 etc.
<HierarchicalID> is replaced by hierarchical ID of your gate in tree, for root it is 1, for root's first child it is 1.1, for root's second child it is 1.2, for the third child of root's second child it is 1.2.3 etc.
<ID> is internal system ID for the gate
<TreeName> is the name of the fault tree
<TreeID> is internal unique Id of the fault tree
<TreeSequentialID> is number by order of the fault tree in the list of fault trees.
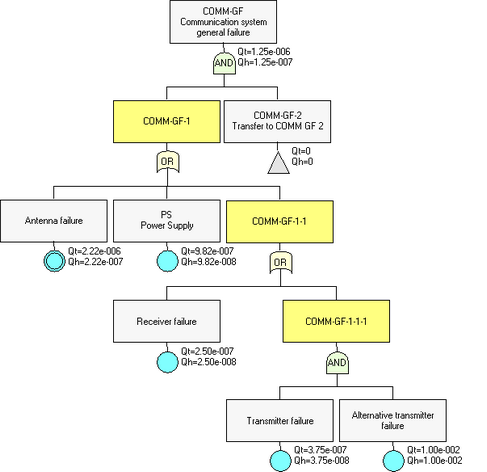
You may see an example of a fault tree after this function execution using the template "<RootCode>-<HierarchicalID>" :
(pay attention to yellow logical gate codes).
Compose the pattern and press Change.
Change Fault Tree Parameters

This options allows changing fault tree parameters like box sizes, time, cut-off. Set value in desired field, leave asterisk in fields you do not wish to change. Then press Change button. The update will affect all fault trees.
Replace one basic event to another
There are cases when it is required to replace all occurrences of some basic event in all fault trees to another basic event. For example, you have many fault trees with inclusion of basic event "A". At some stage you understand that you need to replace this basic event A with another event A1, while leaving the event A unchanged in the library. Is is possible using this option:

First field should contain the code of the event you wish to be removed (like "A" in example above), second field should contain the code of the event you wish to be inserted (like "B" in the example above). Then press Change button.
Note: This Global change option should be used by advanced users only and with caution. Changes may affect all the events/gates/fault trees and are not undoable.